S2S –
balansirano hibridno pretpojačalo

Počelo je kad je moj
prijatelj Goran Maler spomenuo da mu za njegov novi sustav treba
jedno dobro aktivno pretpojačalo i prisjetio se jednog davnog
projekta pretpojačala koje mu je ostalo u lijepoj uspomeni. Prije
petnaestak godina sam zajedno s hrvatskom audio legendom Darkom
Stanišićem sudjelovao u razvoju hibridnog pretpojačala i još se
sjećam bezbrojnih sati koje sam proveo u Dubravi preslušavajući
različite koncepte napajanja, radne točke, količine kapaciteta u
napajačkim filterima itd. Pretpojačalo je na kraju ispalo dobro.
Više nego dobro; u izravnim duelima “potuklo” je mnoga razvikana
imena. Jedno takvo pretpojačalo napravio sam tada i za Gorana, a ja
sam svoj primjerak koristio sve dok nisam prešao na transformatorsko
pasivno pretpojačalo koje koristim i danas. Prijatelju je trebalo
pretpojačalo, a mene je zanimalo kako bi to sviralo danas. Osim
toga, pretpojačalo je ovaj put trebalo biti balansirano i imati
daljinski za odabir ulaza i glasnoću.
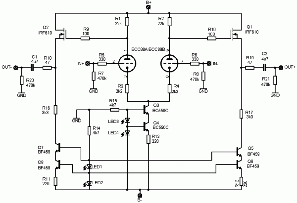
Predstavljeno pretpojačalo
ima dva stupnja, nema globalne negativne povratne veze, balansirano
je i ima daljinsko upravljanje za odabir ulaza i glasnoću/balans.
Za daljinsko upravljanje
odabrao sam jedan od kvalitetnijih modula kineskog porijekla koji se
mogu kupiti na ebayu. Odabir ulaza i regulacija glasnoće vrše se
pomoću niza kvalitetnih releja i mreže otpornika (R-2R) na četiri
odvojene pločice- za svaku fazu pojedinog kanala po jedna.
Pretpojačalo ima dva
balansirana i dva single-ended ulaza i po jedan takav izlaz.
Ulazni stupanj
pretpojačala je diferencijalno pojačalo koje čine dvije triode
lampe ecc88 čiju radnu točku osigurava strujni izvor. Pojačanje je
ograničeno katodnim otpornicima koji ujedno predstavljaju i lokalnu
povratnu vezu. Direktno s anoda signal ide na gateove izlaznih
hexfetova koji rade u spoju source sljedila (opterećena strujnim
izvorima) i osiguravaju nisku izlaznu impedancu, pa je pretpojačalo
kompatibilno sa svim vrstama izlaznih pojačala. Izbacivanjem
(premošćivanjem) katodnih otpornika R3 i R4 sa kojima pojačanje
iznosi 3,5 pretpojačalo je izvanredno prikladno (naponsko pojačanje
malo manje od 20dB i velik izlazni napon) koristiti i kao pobudu za
“izlazna pojačala” bez naponskog pojačanja (FirstWatt F4 ili
Ciuffoliev follower).
Signal na izlaz ide preko
veznih kondenzatora.
Prilično jednostavno.
Napajanje je
stabilizirano i izvedeno pomoću dva source sljedila od kojih prvo
radi kao naponski stabilizator s zener diodom na gateu, a drugo kao
umnoživač kapaciteta. Negativni napon također je stabiliziran, no
ovdje je korišten popularni lm337. Stabiliziran je i napon grijanja
– s L7812.
Pomoću jednostavnog
dvostrukog sklopa za kašnjenje Ne556 izvedeno je kašnjenje
uključivanja anodnog napona i otvaranje izlaza (kako bi se spriječio
tranzijent prilikom uključivanja ili isključivanja).
Svi sklopovi smješteni su
na univerzalne tiskane pločice, a komponente su većinom medjusobno
povezane neposredno. Iako ovakva tehnologija nije prikladna za veće
serije, a nije ni osobito estetski dojmljiva, istina je da je u
većini slučajeva moguće ostvariti bolji raspored elemenata nego
korištenjem tiskane pločice. Uostalom neka od najboljih pojačala
na svijetu izrađena su upravo takvom, tzv. “point-to-point”
tehnikom.
Korišteni dijelovi su
uglavnom standardne kvalitete osim anodnih/katodnih otpornika
(Caddock), izlaznih kondenzatora (Mundorf Silver/Gold/Oil) i
ožičenja na putu signala (Mundorf silver/gold)
Kućište je u potpunosti
od aluminija.
Goran je zadovoljan.
Pretpojačalo ne bruji, ne šumi i svira prilično dobro.
Dosta dobro su ispala i
mjerenja (za one koje to uopće zanima).
10kHz, 4Vpp,
100kOhm
100kHz, 4Vpp,
100kOhm
1kHz, 30Vpp, 100kOhm
THD vs. output
level Vrms (100kOhm)
FFT 1kHz,
6Vrms, 100kOhm
Sve u svemu – još jedan
odličan projekt.