"Mali" Altec dvostazni zvučnik je
konačno dovršen. Sad je tu i zebrano furnir, poliuretanski lak,
a i skretnica je pričvršćena na stražnju stranu, pa njene
komponente više ne "klomparaju" po kutiji.
Kome uz veliki Altec
dvostazni zvučnik treba još i nešto manja verzija? Nikom, ali
lijepo ih je imati. Pretpostavljam da je to slično kao da imate dva
različita Ferrarija, dva dobra nalivpera, sata ili bilo koja druga
dva predmeta od kojih vam zapravo ne treba niti jedan, ali ih je
lijepo imati oba.
Kako je uopće došlo do toga da
napravim dva zvučnika s Altec jedinicama? Jednostavno – kada sam
se odlučio raditi dvostazni Altec zvučnik, kupio sam veće (416c) i
manje (414z) bas/srednjetonske jedinice i model 902 kompresijski
visokotonac.
Napravio sam kutiju sa izmjenjivom prednjom pločom i
više bas refleks otvora čijim se zatvaranjem/otvaranjem mogla
ugađati rezonantna frekvencija. Također sam napravio i okruglu
tractrix trubu prikladnu za visokotonac. Nakon nekoliko mjeseci
slušanja zvučnika u varijantama s manjim i većim visokotoncem
odlučio sam se za većeg. Išao je dublje i i bio je osjetljiviji.
To mi se činilo prikladnijim u većoj (5,5 x 4,8m)
slušaonici/dnevnoj sobi kojoj je taj zvučnik bio namijenjen. No, i
manja jedinica je radila toliko lijepo da sam odlučio napraviti još
jedan zvučnik. Kad se na ebayu povoljno pojavio veći kompresijski
visokotonac 288-8k odmah mi se ukazala vizija dva kompletna Altec
zvučnička sustava.
Uz gotovu trubu trebalo je “samo”
napraviti prikladnu kutiju i skretnicu. Prema idealnom proračunu
kutija je ispala zapremine oko 120 litara, u bas-refleks ustroju. Na kraju je ugođena na 38Hz. S
obzirom da je i dio posla oko skretnice bio već gotov, nakon
nekoliko tjedana slušanja, mjerenja i ugađanja dogotovljena je i
ona.
No, nešto i o izradi trube... Trubu
sam proračunao koristeći neki od tractrix kalkulatora dostupnih na
internetu. Granična frekvencija trube je 450Hz, što je više nego
dovoljno nisko za rez od 900Hz na više.
Odlučio sam napraviti kalup od gipsa i
preko njega nanijeti nekoliko slojeva poliesterskom smolom povezane
staklene vune (fiberglas). Zbog oblika i krhkosti gipsa problem je
predstavljalo skidanje trube s kalupa. Kao najbolji odvajač pokazala
se pasta za cipele s visokim posotokom voska. Prvi kalup je zbog
lošeg odvajača razbijen, ali je truba ispala dobro, pa je novi
kalup odliven iz nje.
Sljedilo je mukotrpno kitanje, brušenje i
lakiranje, ali na kraju su trube ispale prilično dobro.
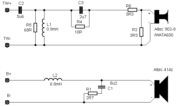
Skretnica je i
u visoko- i u
niskopropusnom dijelu strmine 12dB/okt. Susretna frekvencija je oko
1300Hz. Rezultat je relativno linearan na mjerenju i izuzetno dobar
“na uho”. Tijekom konstrukcije skretnice dobiveni su i
linearniji rezultati, ali ovakva skretnica, slušno, djeluje
najbolje. Korišteni su standardni dijelovi, pa ima i mjesta za
unaprijeđenje; zavojnice su na feritnoj jezgri, kondenzatori na
visokotnskom dijelu su MKP, a na basu bipolarni elko, otpornici su
metal-oksid.

Zvuk je dinamičan, uravnotežen i transparentan, i što mi
je osobito važno, zvučnik ne preferira niti jednu vrstu glazbe ili
snimke. Jednako dobro zvuči sa “ispeglanim” modernim snimkama i
(još bolje) sa pola stoljeća starim snimkama. S obzirom na visoku
osjetljivost (94dB/W/m) zvučnik radi odlično već sa nekoliko
watta, a tome svakako pridonosi i visoka impedanca (Altec 414z je 16
ohmska jedinica). Kako se Altec MiniMe nalazi u slušaonici tik do
velikih Tannoy HPD385-ica usporedba je neizbježna; Tannoy svira
mekše i opuštenije, rekao bih da je to “easy listening”
varijanta zvuka, a Altec MiniMe svira dinamičnije, prezentnije i,
slušajući jazz, više me podsjeća na zvuk koji redovito čujem u
maloj dvorani u Lisinskom.
Tonijev MiniMe
Toni je do nedavno uživao u zvuku velikih Tannoyevih 15"
koaksijalaca (K3838), no onda je zaključio da je vrijeme za promjenu.
Potaknut impresijama iz moje slušaonice odabrao je ovaj projekt.
Korišteni drajveri u odličnom stanju su putem interneta kupljeni
u SAD, a kako se meni više nije ponovno dalo radit trube, a Toni
na to nije ni pomišljao, preporučio sam mu gotove trube poljske
manufakture Autotech koja
prozvodi velik broj modela truba svih profila i namjena. Odabrao sam
model IWATA-600. Zbog druge trube skretnica je morala biti prilagođena,
ali rezultat je frekvencijski odziv gotovo jednak originalnom
projektu. Toni se kao i uvijek potrudio oko dizajna i finiša i
rezultat je odličan zvučnik koji zvukom (u njegovoj slušaonici)
značajno nadmašuje prethodnika.


Aproksimativni zbroj (Altec 414-16b mjeren near-field -40cm/Altec 902-8t+Iwata600 na 1m)

Odziv kompletnog zvučnika mjeren MLS metodom na udaljenosti 1,5m
