ALMM - Altec Lansing Music Monitor

ALMM je dvostazni zvučnički sustav visoke osjetljivosti i širokog frekvencijskog raspona. Ovakva kombinacija značajki onemogućava male dimenzije zvučnika. ALMM su upadljivo veliki zvučnici. Potpuno su neprikladni za sobe površine manje od 16-ak m2, a preporučljivo bi bilo smjestiti ih u barem 20 kvadrata. Njihov vizualno dominantan polozaj u slusaonici pomalo ublažava činjenica da ne moraju biti jako udaljeni od stražnjeg zida.
Iako postoji više načina za rješavanje problema efikasnosti u području srednjih i visokih frekvencija, želja za visokom osjetljivošću u bas području izuzetno sužava mogućnost odabira prikladnih zvučničkih jedinica.
Jedno od rješenja je Altec Lansing 416C ili njegova suvremena inačica iz tvrtke Great Plains Audio. Altec Lansing 416C je bas/srednjetonski zvučnik promjerea 16 inča (410mm), izvanrednih i neuobičajenih karakteristika, ali uz dvije mane; teško je dostupan i skup, nova verzija tvrtke GPA ima samo jednu manu.

Ono što Altecov 416C
razlikuje od ostalih zvučnika sličnih dimenzija je njegova vrlo
niska rezonantna frekvencija (24Hz) i visoka osjetljivost (97dB/W/m)
uz odličnu linearnost. Za to su zaslužni: mala pokretna masa
(membrana+zavojnica), relativno mekan ovjes, snažan magnet i
podvješeni (dugi raspor/kratka zavojnica) motor. Vrlo tanka
bakrena
traka kojom je motana zavojnica motora ne dozvoljava trajnu snagu
veću od 75W.
Ovakva konstrukcija osim
odličnih karakteristika nužno rezultira i spomenutom visokom
cijenom, pa je ujedno i razlog zbog kojeg je broj sličnih zvučničkih
jedinica na tržištu neznatan.
T/S parametri pogoduju
smještaju u bas-refleks kutiju koja mora biti zapremine
150-200
litara. ALMM koristi kutiju zapremine 165 litara koja je život
započela kao «mini-onken», a završila
kao bas-refleks
ugođen na 28Hz. Kutija je izrađena od medijapana debljine 25mm i
dodatno je ukrućena s nekoliko upornica.

S obzirom na to da projekt nije predviđen za početnike, izostaviti ću detaljne opise i upute za izradu kutije.
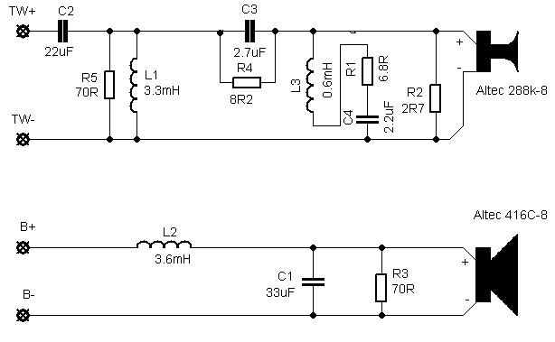
Altec 416C pokriva bas i dio srednjetonskog područja, a za ostatak tonskog spektra zadužen je, također Altecov, kompresijski zvučnik 288k u kombinaciji sa «lecleach» trubom. Altec 288k je prema svim parametrima impresivna zvučnička jedinica. S magnetom promjera 20cm i masom od 13kg to je jedan od najvećih visokotonaca na svijetu. Velika aluminijska membrana promjera 80mm omogućava mu linearan rad gotovo do gornjeg bas područja, pa je u nekim profesionalnim aplikacijama bio rezan i na 300Hz. Ipak, njegovo optimalno područje rada počinje negdje oko 500Hz. U ALMM-u je susretna frekvencija sa bas/srednjetoncem 800Hz. Uz ekvalizaciju u skretnici linearan je sve do 16kHz gdje odziv počinje padati.

Truba koja se koristi u ALMM-u je izrađena prema proračunima francuskog konstruktora Jean-Michela LeCleacha. Granična frekvencija trube je 400Hz. Za izradu je korištena excel proračunska lista koja se neko vrijeme mogla pronaći na internetu (zainteresirani se mogu javiti na mail) i koja je crta profile za trubu kvadratičnog ili kružnog presjeka.

Sama izrada trube kvadratičnog presjeka nije jako teška i ne zahtijeva specijalne alate. Za jednu trubu potrebno je od čvrstog, 1mm debelog kartona izrezati četiri profila. Kada se rubovi profila spoje dobijemo pravilno zakrivljenu trubu. Na tako spojene profile (rubove povežemo npr. ljepljivom trakom) trube s vanjske strane se nanose slojevi poliester smole i staklenog tkanja do željene debljine (nekoliko mm je sasvim dovoljno). Unustrašnju je stranu dovoljno dva puta premazati samo smolom kako bi dobili tvrdu i glatku površinu. Dosjed za zvučničku jedinicu se može izraditi od medijapana ili šperploče, a na trubu ga se također ljepi smolom i pletivom. Završna obrada je proizvoljna, ali je važno da unutrašnja strana trube bude glatka.

Skretnica je rezultat višemjesečnog mjerno-slušnog razvoja. Korišteni materijal je visoke kvalitete: zavojnica ispred basa je Mundorfova zračna jezgra sa 2mm žicom, a kondenzatori u seriji s visokotoncem su folijski M-Cap Supreme istog proizvođača.

Konačni rezultat je vrlo dobar. Linearnost je bolja od +/-3dB 40Hz-15kHz, mjereno pod kutem od 10 stupnjeva.

Za ožičenje je korišten
UTP kabel na basu i HF licna na visokotoncu.
Prigušni materijal
u unutrašnjosti kutije je 5 cm debela kamena vuna i
poliester-vata.
Zvučnici su vrlo teški
(75kg), pa je potreban oprez pri izboru šiljaka ili kakvih
drugih
podložaka.
ALMM radi dobro već sa
nekoliko watta, a korištenjem snažnijih pojačala moguće je
proizvesti zaglušujuću buku. Najveća glasnoća
premašuje 120dB po
kutiji na udaljenosti od 1m.

DrZ laboratorij