SINGLE ENDED 300B/6s45pi

Na webu, u audio literaturi i na tržištu moguće je danas pronaći
na stotine single-ended pojačala. Od toga ih jedan dobar dio koristi
izlaznu triodu 300B. Djelomično zahvaljujući karizmi, ali više
zbog dobrog zvuka ova je cijev najčešći izbor konstruktora ove
vrste pojačala. S obzirom na jednostavnost konstrukcije single-ended
pojačala zapanjujući je broj varijacija na 300B temu. Osim manjih
razlika u radnoj točki izlazne cijevi, odabranim komponentama i
napajanju, osnovna razlika između 300B pojačala uglavnom je
u pogonskom stupnju. Pogonski dio ili «drive» razlikuje se
od pojačala do pojačala prema broju aktivnih stupnjeva, odabiru cijevi,
radnom ustroju itd. Tu se može nači svega; triode, pentode, paralele,
kaskode, tranzistori, strujni izvori itd. Međutim, cilj je jedan
– najbolji mogući zvuk. Naravno, razlika u ukusima sigurno je
najznačajniji čimbenik koji je utjecao na broj varijacija 300B
pojačala. Bilo bi glupo reći da postoji najbolje 300B pojačalo.
Svoje prvo 300B pojačalo napravio sam prije desetak godina. Od tada sam
promijenio nekoliko izlaznih transformatora, probao nekoliko varijanti
pogonskog stupnja i promijenio desetke komponenti kao što su
vezni kondenzatori, ožičenje itd. Predstavljenu verziju pojačala sam
napravio prije 3 godine i od tada više nemam potrebu mijenjati
ga.
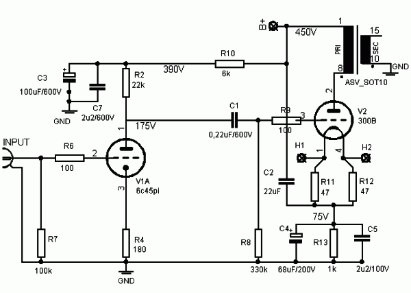
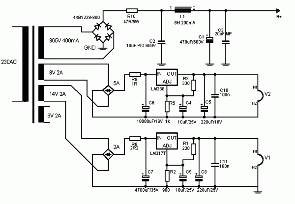
Pojačalo koristi klasično CLC napajanje sa suvremenim «fast/soft
recovery diodama». Iako sam probao varijantu sa cijevnom
ispravljačicom nisam utvrdio da ona donosi prednosti nad silicijskom
varijantom.
U pogonskom stupnju nalazi se ruska trioda 6s45pi.
Zahvaljujući izvanrednim karakteristikama ove triode,
njenim korištenjem u ustroju klasičnog anodnog pojačala moguće
je napraviti jednostupanjski «drive» koji ima vrlo mala
izobličenja. Takvo pojačalo, iako nešto manje ulazne
osjetljivosti, može se još uvijek koristiti i bez pretpojačala.
Jedina osobitost u izlaznom dijelu je kondenzator koji povezuje
napajanje i katodu izlazne cijevi; korištenjem ovog spoja
značajno se smanjuje brujanje i šum napajanja u izlaznom dijelu
pojačala.


Pojačalo nije predviđeno kao početnički projekt, pa nema ni detaljnog
iskustva za njegovo sastavljanje. Cijena dijelova i uloženi trud
prevelika su školarina. Odabir komponenti prepuštam
eventualnim samograditeljima. Ja sam kvalitetne, ali ne i bezrazložno
skupe komponente. Od luksuznijih dijelova tu su papir u ulju
kondenzatori u napajanju i Mundorfov Supreme Silver/Oil vezni
kondenzator. Izlazni transformatori su proizvod slovenske tvrtke ASV
(www.asv-sebart.si) i nakon nekoliko probanih izlaznih transformatora
mislim da su apsolutni best buy na tržištu.
Pojačalo je montirano na mjedenu ploču debljine 4mm sa drvenim okvirom.
Zbog lakšeg hlađenja nema dna i usprkos tome na izlazu nema
brujanja ni šuma. Samo glazba!



DrZ LAB
DrZ laboratorij